Skip to main content
Elements Logo
  • News
  • Employee Resources
  • Calendar
  • News
  • Employee Resources
  • Calendar
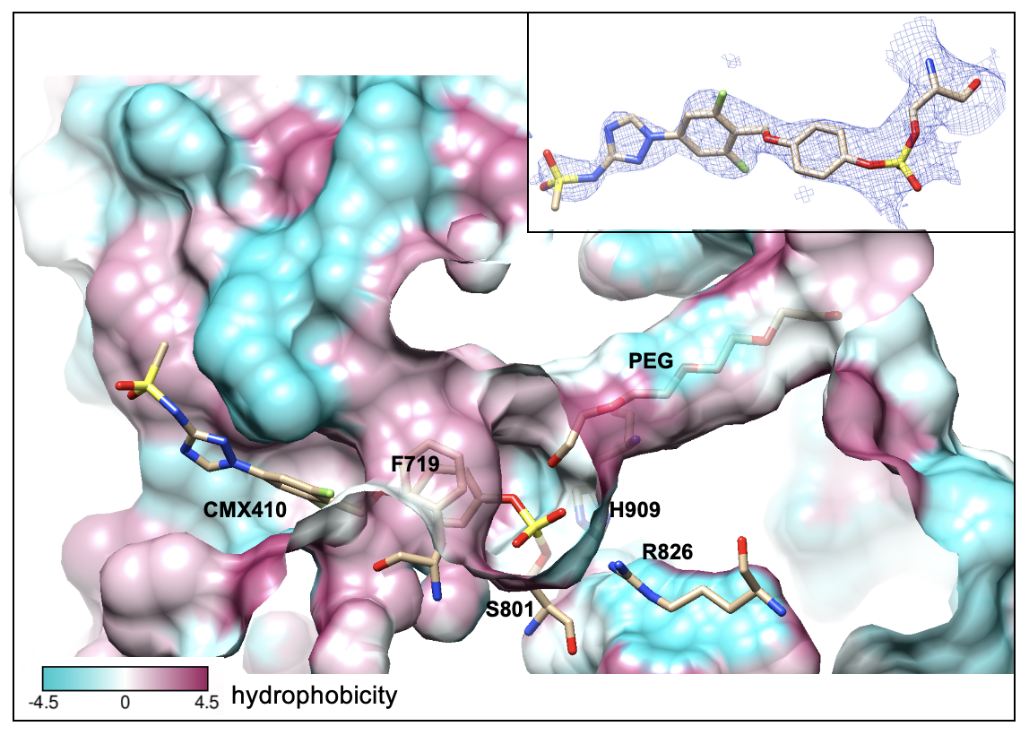
A cross-section of the crystal structure for the enzyme Pks13 with the surface colored pink and blue as it interacts with a stick-like structure of CMX410, which is a new drug candidate for TB

X-Rays Shed Light on Possible New Treatments for TB

  • Article
  • Research
Tags:
  • Research
  • Wellness and Health

Send

Our Organization

  • A-Z Index
  • Lab Leadership
  • Organization Chart
  • Directory
  • HR Division Partners
  • Building Managers

Key Sites

  • COVID
  • Lab Status
  • Major Construction Projects
  • Stewardship Values
  • Bucketlist - Employee Recognition

Connect